֤ȯÃû³Æ£º²»ÐàÇéÔµ¹É·Ý ¹ÉƱ´úÂ룺002495
¶ÃØÐÅÏä
Ͷ×ÊÕß¹ØÏµ»¥¶¯Æ½Ì¨
¿Í»§ÁôÑÔ

ÌáÒª£º×îж©ÕýµÄÐÅÅûйæÓÚ2021Äê5ÔÂ1ÈÕÕýʽִÐС£Õâ´Î¶©Õý¼Å×ëС¶Ö¤È¯·¨¡·ÓйØÔì¶È×÷ÁËÓÐЧÏνӣ¬Ò²»ØÓ¦Á˽üÄêÀ´ÐÅÏ¢Åû¶¹¤×÷ÖдæÔÚµÄ͹ÆðÎÊÌâ¡£Õë¶ÔÐÅÅûйæµÄ¶©ÕýÖØµã£¬±¾ÎÄ×ųÁ¶ÔÐÅÏ¢Åû¶ʹÃüÈËÁìÓò¡¢ÐÅÏ¢Åû¶¸ù»ùÒªÇó¡¢¶¨ÆÚ»ã±¨Ôì¶È¡¢¡°³Á´óÊÂÎñ¡±µ÷»»¡¢ÐÅÏ¢Åû¶ÊÂÎñÖÎÀíÔì¶ÈÒÔ¼°ÐÅÏ¢Åû¶Υ·¨Î¥¹æË¾·¨ÔðÈεȷ½Ãæ½øÐÐÊáÀí¡¢ÆÀÎö²¢ÌáÐѺϹæÖص㡣
С¶Ö¤È¯·¨¡·µÚ78Ìõ»®¶¨£º¡°¿¯ÐÐÈ˼°Ë¾·¨¡¢ÐÐÕþÂÉÀýºÍ¹úÎñԺ֤ȯ¼à¶½ÖÎÀí»ú¹¹»®¶¨µÄÆäËûÐÅÏ¢Åû¶ʹÃüÈË£¬¸Ãµ±ÊµÊ±ÒÀ·¨ÍƹãÐÅÏ¢Åû¶ʹÃü¡£ÐÅÏ¢Åû¶ʹÃüÈËÅû¶µÄÐÅÏ¢£¬Ó¦µ¹ØæÊµ¡¢ÕýÈ·¡¢ÆëÈ«£¬¶óÒªÇ峺£¬Í¨Ë×Ò×¶®£¬²»µÃÓÐÐéα¼Í¼¡¢Îóµ¼ÐÔ³ÂÊö»òÕß³Á´óÒÅ©¡£¡±ËùνÒÀ·¨Åû¶£¬Ô̺¬¿¯Ðй«¿ª¡¢ÉÏÊй«¿ªºÍÉÏÊкóµÄ³ÖÐøÐÅÏ¢¹«¿ª¡£ÐÅÏ¢Åû¶һÏòÉÏÊй«Ë¾Î¥·¨Î¥¹æµÄ¡°³ÁÔÖÇø¡±£¬2020ÄêÖ¤¼à»á°ä²¼µÄ20ÆðµäÐÍÎ¥·¨°¸ÀýÖУ¬³¬¹ýÒ»°ëÒÔÉÏÊôÓÚÐÅÏ¢Åû¶Υ·¨£¬¾ßÌåÉæ¼°²ÆÕþÔì¼Ù¡¢×ʽðÕ¼Óá¢Î¥¹æ¹ØÁªÂòÂô¡¢Î¥¹æµ£±£µÈ¶àÖÖÎ¥·¨Çé¾°¡£¡°ÁãÈÝÈÌ¡±¼à¹ÜÌ¬ÊÆÏ£¬ÉÏÊй«Ë¾ÐÅÏ¢Åû¶Υ·¨½«ÈÔ¾ÉÊǼà¹Ü²¿ÃÅÑϸñ½ø¹¥µÄ¡°³ÁÍ·Ï·¡±£¬Ëæ×ÅС¶Ö¤È¯·¨¡·¡¢¡¶ÐÌ·¨½¨¸Ä°¸£¨Ê®Ò»£©¡·ÒÔ¼°Ê×µ¥Ö¤È¯¾À·×³ö¸ñ´ú±íÈËËßËϵÄÂ䵨£¬Äܹ»ºÏÀíÔ¤¸Ð2021ÄêÐÅÅûÎ¥¹æµÄ²é´¦Æµ´ÎºÍÁ¦¶È½«ÓÐÔöÎÞ¼õ£¬ÐÅÏ¢Åû¶¹¤×÷±ØÈ»ÊÇÉÏÊй«Ë¾µÈÐÅÅûʹÃüÖ÷Ìå¸ß¶È¹Ø×¢µÄºÏ¹æÊÂÏî¡£
2021Äê5ÔÂ1ÈÕ£¬Ö¤¼à»á°ä²¼¶©ÕýºóµÄ¡¶ÉÏÊй«Ë¾ÐÅÏ¢Åû¶ÖÎÀí·¨×Ó¡·£¨ÒÔϼò³Æ¡°ÐÅÅûй桱£©ÕýʽִÐС£Ê±¸ô14Ä꣬2007Äê¡¶ÉÏÊй«Ë¾ÐÅÏ¢Åû¶ÖÎÀí·¨×Ó¡·£¨ÒÔϼò³Æ¡°Ô¡¶ÐÅÅû·¨×Ó¡·¡±£©ÓÀ´³õ´Î¶©Õý£¬¼Å×ëС¶Ö¤È¯·¨¡·µÄÓйØÔì¶ÈÆÌÅÅ×÷ÁËÓÐЧÏνӣ¬Ò²Õë¶Ô½üÄêÀ´ÐÅÏ¢Åû¶´æÔÚµÄ͹ÆðÎÊÌâ½øÐÐÁË¡°¶ÔÖ¢ÏÂÒ©¡±£¬¶ÔÉÏÊй«Ë¾¼°ÓйØÔðÈÎÖ÷ÌåÌá³ö¸üΪÏêϸ¡¢ÑÏ¿ÁµÄÐÅÏ¢Åû¶ҪÇó¡£Öµ´ËÐÅÅûйæÕýʽִÐÐÖ®¼Ê£¬±¾ÎĶÔÐÅÅûй涩ÕýÖØµã½øÐÐÆÀÎö£¬Ö¼ÔÚÖúÁ¦ÉÏÊй«Ë¾µÈʹÃüÖ÷ÌåÏàʶÐÅÅûйæÏµÄÐÅÏ¢Åû¶¹¤×÷ºÏ¹æÖص㣬¾¡Á¿Ï÷¼õ¡¢Ô¤·ÀÒò²»ÊìϤÐÂ¹æ¶øµ¼ÖµÄÎ¥·¨Î¥¹æÐÐΪ¡£
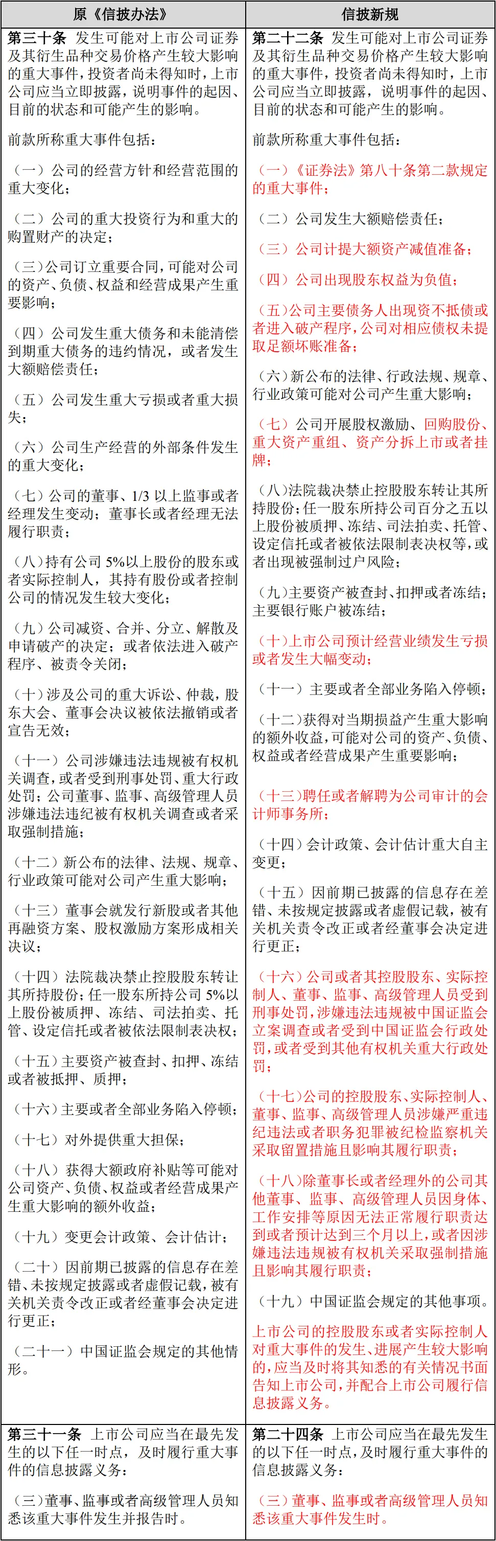
Ò»¡¢Ã÷È·½ç¶¨ÐÅÏ¢Åû¶ʹÃüÈËÁìÓò
ÐÅÅûйæÐÂÔöÁ˹ØÓÚÐÅÏ¢Åû¶ʹÃüÈ˾ßÌåÁìÓòµÄ»®¶¨£¬µÚ62ÌõÃ÷È·ÁËÐÅÅûʹÃüÈ˲»½öÔ̺¬ÉÏÊй«Ë¾¼°Æä¶¼à¸ß£¬»¹Ô̺¬ÉÏÊй«Ë¾¹É¶«¡¢Êµ¿ØÈË£¬ÊÕ¹ºÈË£¬³Á´ó×ʲú³Á×é¡¢ÔÙÈÚ×Ê¡¢³Á´óÂòÂôÓйظ÷·½µÈÖ÷Ì壬ÒÔ¼°ÆÆ²úÖÎÀíÈ˼°Æä³ÉÔ±µÈÖ÷Ìå¡£Ô¡¶Ö¤È¯·¨¡·µÚ63Ìõ¹ÌÈ»×ųÁÇ¿µ÷ÁË¿¯ÐÐÈ˺ÍÉÏÊй«Ë¾µÄÐÅÅûʹÃü£¬µ«Í¬Ê±Ò²Èõ»¯ÁËÉÏÊй«Ë¾¹É¶«¼°ÂòÂôµÐÊÖ·½µÈÖ÷ÌåµÄÐÅÅûÔðÈΣ¬Ð¡¶Ö¤È¯·¨¡·µÚ78ÌõÔÚÐÅÅûʹÃüÈËÁìÓòµÄ½ç¶¨ÉÏ£¬Í»ÆÆÁËÒÔ¿¯ÐÐÈ˺ÍÉÏÊй«Ë¾ÎªµÚÒ»ÔðÈÎÈ˵ĹæÔìÂß¼£¬È·Á¢ÁËÒÔ¡°ÐÅÏ¢Åû¶ʹÃüÈË¡±Îª¹æÔì¶ÔÏóµÄ¼à¹Ü×¼Ôò£¬ÐÅÅûйæµÚ62ÌõÔòÔÚС¶Ö¤È¯·¨¡·µÚ78Ìõ×¼ÔòÐÔ»®¶¨µÄ»ù´¡ÉÏ×÷Á˽øÒ»²½Ï¸»¯¡£
ÐÅÅûйæ¶ÔÓÚÐÅÅûʹÃüÈËÁìÓòµÄͳºÏÓÐÀûÓÚÇ¿»¯Ö¤È¯Êг¡ÐÅÏ¢Åû¶µÄÕûÌåЧÄܺÍÖÊÁ¿¡£ÔÚÐÅÅûʹÃüÈËÁìÓò¡°´óһͳ¡±µÄ¹æÔìÂ߼ϣ¬ÐÅÅûй治ÔÙµ¥¶ÀÉ趨¹É¶«¡¢Êµ¿ØÈ˹²Í¬ÉÏÊй«Ë¾ÍƹãÐÅÅûʹÃüµÄÓйػ®¶¨¼°Æä˾·¨ÔðÈΣ¬ÈκÎÐÅÅûʹÃüÈËÎ´ÍÆ¹ãÐÅÅûʹÃüµÄ£¬¶¼½«ÒÀ·¨³Ðµ£ÏàÓ¦ÐÐÕþ¡¢ÉõÖÁÐÌÊÂÔðÈΡ£

¶þ¡¢ÃÀÂúÐÅÏ¢Åû¶µÄ¸ù»ùÒªÇó
(Ò») ÐÅÏ¢Åû¶Ӧ×öµ½Æ½Õý¡¢¶óÒªÇ峺¡¢Í¨Ë×Ò×¶®
ÐÅÅûйæµÚ3ÌõÃÀÂúÁËÐÅÏ¢Åû¶µÄ¸ù»ù×¼Ôò£ºÒ»ÊÇÃÀÂúÁËÐÅÏ¢Åû¶ƽÕý×¼Ôò£¬±£ÏÕÐÅÏ¢Åû¶¶ÔËùÓÐͶ×ÊÕßÒòÈ˶øÒ죻¶þÊÇÐÂÔöÁË¡°¶óÒªÇ峺¡¢Í¨Ë×Ò×¶®¡±Ö®ÒªÇ󣬼ÓÇ¿²¼¸æÄÚÈݵĿɶÁÐÔºÍÒ×¶®ÐÔ¡£
×¢²áÔ춦еĹؼüÔÚÓÚÐÅÏ¢Åû¶£¬ÐÅÏ¢Åû¶µÄÂä½ÅµãÔÚÓÚͶ×ÊÕß¡£ÎªÇÐʵ±£ÏÕͶ×ÊÕßµÄÖªÇéȨ£¬Åû¶ÐÅÏ¢µÄʱ³½Ó¦³ä·Ö˼¿¼Í¨³£Í¶×ÊÕßµÄÔĶÁ¡¢·ÖÎö¡¢Àí½âÄÜÁ¦£¬ÓйØÐÅÏ¢Ó¦ÒÔ¶óÒªÒ×¶®¶øÓÖ²»Ó°ÏìÕæÊµµÄ·½Ê½¹«¿ª£¬´Ó¶øÄÚÈÝÐԵر£ÏÕͶ×ÊÕßÖªÇéȨ¡£´Ó½üÄêÀ´IPOÉ걨·´À¡À´¿´£¬²»ÉÙ¹«Ë¾ÊÕµ½µÄ·´À¡ÊÇÒªÇóÆä¶ÔÕйÉ˵Ã÷ÊéÖеÄÄÚÈݽøÐжóÒªÇ峺¡¢Í¨Ë×Ò×¶®µÄ±íÊö¡£Ö»¹Ü¸ÃÒªÇó½ÏΪ׼ÔòÐÔ£¬µ«ÈôÊÇÐÅÏ¢Åû¶ʹÃüÈËÅû¶µÄÐÅϢδ´ïµ½¡°¶óÒªÇ峺¡¢Í¨Ë×Ò×¶®¡±µÄ³ß¶È£¬Í¬Ñù¿ÉÄÜ×é³ÉС¶Ö¤È¯·¨¡·µÚ197ÌõËùÊö¡°Î´ÒÀÕÕ±¾ÂÉÀý¶¨ÍƹãÐÅÏ¢Åû¶ʹÃü¡±£¬´Ó¶øÃæ¶ÔÐÐÕþ´¦·£µÄºó¹û¡£

(¶þ) ÐÂÔöÕë¶Ô×ÔÔ¸ÐÔÐÅÏ¢Åû¶µÄ¹æÔì
ÐÅÅûйæµÚ5ÌõÏνÓС¶Ö¤È¯·¨¡·µÚ84ÌõÖ®»®¶¨£¬¶Ô×ÔÔ¸Åû¶ÐÐΪ½øÐÐÁËרÃŹæÔ죬×ÔÔ¸Åû¶²»µÃÓëÒÀ·¨Åû¶µÄÐÅÏ¢Ïàì¶Ü£¬²»µÃÎóµ¼Í¶×ÊÕߣ¬²¢ÇҸõ±Î¬³ÖÐÅÏ¢Åû¶µÄ³ÖÐøÐÔºÍÒ»ÖÂÐÔ£¬²»µÃÑ¡ÔñÐÔÅû¶¡£ÓÈÐë°ÑÎÈ£¬ÐÅÅûʹÃüÈ˲»µÃÀûÓÃ×ÔÔ¸Åû¶²»µ±Ó°Ïì֤ȯÂòÂô¼ÛÖµ£¬²»µÃÀûÓÃ×ÔÔ¸Åû¶´ÓÊÂÊг¡°Ñ³ÖµÈÎ¥·¨Î¥¹æÐÐΪ¡£
½üÄêÀ´£¬ÉÏÊй«Ë¾×ÔÔ¸Åû¶¹ý³ÌÖÐÂÒÏó´ÔÉú£¬²»·¦½èÖú×ÔÔ¸Åû¶¡°³´¸ÅÏë¡¢²äÈȵ㡱µÄÎ¥·¨Î¥¹æÇé¾°£¬¼à¹Ü²ã¶ÔÑ¡ÔñÐÔÐÅÅûÐÐΪά³Ö¸ß¶È¹Ø×¢¡£ÒÔÍù£¬²¿ÃÅÉÏÊй«Ë¾Í¨¹ýe»¥¶¯¡¢»¥¶¯Òס¢Î¢ÐŹ«¼ÒºÅµÈÇþ·£¬½öÅû¶²¿ÃÅÉæ¼°ÈȵãÌâ²ÄµÄÒµÎñ»òºÏ×÷ÐÅÏ¢£¬²¢Î´ÕýÈ·¡¢ÆëÈ«µØÅû¶ÓйØÒµÎñ¶ÔÒµ¼¨µÄÓ°Ï죬¶ÔͶ×ÊÕßÔì³ÉÎóµ¼£¬Òý·¢¹É¼ÛÒì³£µßô¤£¬Êг¡Ó°Ïì¶ñÁÓ¡£ÒßÇéÆÚ¼ä£¬Ò²ÔøÓÐÉÏÊй«Ë¾²äйÚÒßÇé³´×÷ÒßÃç¡¢¿ÚÕÖ¸ÅÏ룬Òý·¢¹«Ë¾¹É¼ÛµÄÒì³£µßô¤¡£¸ÃµÈÐÅÅûÐÐΪÓë×ÔÔ¸Åû¶µÄ³õÖÔºÍÒªÇó±³Â·¶ø³Û£¬×ÔÔ¸Åû¶²»ÊÇÇáÒ×Åû¶ºÍÈÎÐÔÅû¶£¬ÉÏÊй«Ë¾¸Ãµ±³ÏÐÅÖ´ÐÐ×ÔÔ¸ÐÅÅûÔì¶È¡¢Ñϸñ×ñÑ×ÔÔ¸ÐÅÅûÒªÇ󣬲»È»²»½ö²»ÄÜÏò¹«¼ÒͶ×ÊÕßչʾ¹«Ë¾¾ÓªÇé¿ö£¬·´¶ø»áÒý·¢¼à¹Ü¹Ø×¢£¬ÉõÖÁÕÐÖÂÐÐÕþ´¦·£¡£

(Èý) ϸ»¯Åû¼û½ÌåÒªÇó
ÐÅÅûйæµÚ8ÌõÃ÷È·£¬¹ØÓÚ¶¨ÆÚ»ã±¨¡¢ÊÕ¹º»ã±¨ÊéµÈÎļþ£¬½öÌáÒª±ØÒªÔÚ֤ȯÂòÂôËùµÄÍøÕ¾ºÍÇкÏÖйúÖ¤¼à»á»®¶¨Ç°ÌáµÄ±¨¿¯Åû¶£¬ÆäËûÄÚÈÝÔÚÂòÂôËùµÄÍøÕ¾ºÍÇкÏÖйúÖ¤¼à»á»®¶¨Ç°ÌáµÄ±¨¿¯ÒÀ·¨¿ª°ìµÄÍøÕ¾Åû¶¼´¿É¡£ÕâÒ»¶©Õý·Ö±æ·ÖÆçÐÅÏ¢µÄÅû¶Çþ·£¬½µµÍÁËÉÏÊй«Ë¾ÐÅÅû³É±¾£¬ÌáÉýÁËÉÏÊй«Ë¾ÐÅÅûЧÄÜ¡£

Èý¡¢ÃÀÂú¶¨ÆÚ»ã±¨Ôì¶È
(Ò») Åú¸Ä¶¨ÆÚ»ã±¨ÁìÓò
ÐÅÅûйæµÚ12Ìõµ÷ÕûÁ˱ØÒªÅû¶µÄ¶¨ÆÚ»ã±¨µÄÁìÓò£¬É¾³ýÁËÔ¡¶ÐÅÅû·¨×Ó¡·ÀïÓйؼ¾¶È»ã±¨µÄÓйػ®¶¨£¬Ã÷È·Á˶¨ÆÚ»ã±¨Ô̺¬½öÔ̺¬Äê¶È»ã±¨ºÍÖÐÆÚ»ã±¨¡£µ«Ðè°ÑÎÈ£¬¼¾¶È»ã±¨µÄÅû¶ÓÉÂòÂôµØµãÆäÒµÎñ¹æ¶¨ÖÐÃ÷È·£¬ÉϽ»Ëù¡¢Éî½»ËùÓйع涨Öоù¶Ô¼¾¶È»ã±¨µÄÅû¶×÷³öÁ˾ßÌå»®¶¨£¬ÏÖÐÐÅû¶Ôì¶È¶ÔͶ×ÊÕßÖªÇéȨµÄ±£»¤Á¦¶È²¢Î´½µµÍ¡£

(¶þ) ÃÀÂú¶¼à¸ßÒìÒéÉêÃ÷Ôì¶È
ÐÅÅûйæµÚ16ÌõÃÀÂúÁ˶¼à¸ßÒìÒéÉêÃ÷Ôì¶È¡£µÚÒ»£¬Ã÷È·ÁËδ¾¶Ê»áÉóÒéͨ¹ýµÄ¶¨ÆÚ»ã±¨²»µÃÅû¶¡£µÚ¶þ£¬¶Ê¡¢¼àÊÂÎÞ·¨±£Õ϶¨ÆÚ»ã±¨ÄÚÈݵÄÕæÊµÐÔ¡¢ÕýÈ·ÐÔ¡¢ÆëÈ«ÐÔ»òÕßÓÐÒìÒéµÄ£¬¸Ãµ±ÔÚ¶Ê»á»òÕß¼àÊ»áÉóÒ鶨ÆÚ»ã±¨Ê±Í¶·ñ¾öƱ»òÆúȨƱ¡£µÚÈý£¬¶¼à¸ßÎÞ·¨±£Õ϶¨ÆÚ»ã±¨ÄÚÈݵÄÕæÊµÐÔ¡¢ÕýÈ·ÐÔ¡¢ÆëÈ«ÐÔ»òÕßÓÐÒìÒéµÄ£¬¸Ãµ±ÔÚÊéÃæÈ·È϶¨¼ûÖа䷢¶¨¼û²¢³ÂÊöÀíÓÉ£¬°ä·¢¶¨¼ûÓ¦×ñÑÉóÉ÷×¼Ôò¡£
ƾ¾ÝÉϽ»Ëù´«µÝ£¬2020ÄêÉϽ»Ëù¹«¿ªÈ϶¨47È˲»Êʺϵ£ÈÎÉÏÊй«Ë¾¶¼à¸ß£¬Í¬±ÈÔö³¤88%£»´¦Öö¼à¸ß556È˴Σ¬Í¬±ÈÔö³¤4.32%£¬[×¢1]¶¼à¸ßµÄÂÄÖ°·çÏÕÓÐËùÔö´ó¡£ÐÅÅûйæÃÀÂúÁ˶¼à¸ßµÄÒìÒéÉêÃ÷Ôì¶È£¬¶¼à¸ßÔÚÉóÒ鶨ÆÚ»ã±¨¹ý³ÌÖпÉÊʵ±Ê¹ÓÃÒìÒéÉêÃ÷Ôì¶ÈÒÔ±£ÏÕ×ÔÉíºÏ·¨È¨Àû¡£Í¬Ê±³ö¸ñÇ¿µ÷£¬°ä·¢ÒìÒéÉêÃ÷µÄ£¬¸Ãµ±ÔÚ¶Ê»á»òÕß¼àÊ»áÉóÒé¡¢Éó¼ø¶¨ÆÚ»ã±¨Ê±Í¶·ñ¾öƱ»òÕ߯úȨƱ£¬²»È»ÆäÐÐΪÔò´æÔÚÄÚºÂ߼ì¶Ü£¬ÇÒ¿ÉÄÜÓÕ·¢Í¶ÆõÐÐΪ¡£ÇÒÐè°ÑÎÈ£¬²»ÄܽöÒò°ä·¢¡°²»±£ÕÏ¡±¶¨¼û¶øµ±È»ÃâÈ¥¶¼à¸ß¶ÔÐÅÏ¢Åû¶µÄ·¨¶¨±£ÕÏÔðÈΣ¬ÔðÈÎÈ϶¨Ö÷ÌâÈÔÔÚÒò¶ø·ñÇÚÃ㾡Ô𣬽áºÏ¡¶ÐÅÏ¢Åû¶Υ·¨ÐÐΪÐÐÕþÔðÈÎÈ϶¨¹æ¶¨¡·µÚ21ÌõµÄ»®¶¨£¬ÃâÔðµÄ×îµäÐÍÇé¾°Ö®Ò»ÊÇ¡°µ±ÊÂÈ˶ÔÈ϶¨µÄÐÅÏ¢Åû¶Υ·¨ÊÂÏîÌá³ö¾ßÌåÒìÒé¼Í¼ÓÚ¶Ê»ᡢ¼àÊ»ᡢ¹«Ë¾°ì¹«»á»áÒé¼Í¼µÈ£¬²¢ÔÚÉÏÊö»áÒéÖÐͶ·ñ¾öƱ¡±£¬ÉêÑÔÖ®£¬Í¶ÆúȨƱ²¢²»ÊÇ×ãÒÔÃâÔðµÄ·¨¶¨ÊÂÓÉ¡£

ËÄ¡¢²¹³äϸ»¯¡°³Á´óÊÂÎñ¡±Çé¾°
¡¶ÐÅÅû·¨×Ó¡·µÚ22Ìõ¶Ô¡°³Á´óÊÂÎñ¡±×÷ÁË´ó·ù¶©Õý£¬²»½ö¶ÔС¶Ö¤È¯·¨¡·µÚ80ÌõµÚ2¿î»®¶¨µÄ³Á´óÊÂÎñ×÷ÁËÔ®Òý»®¶¨£¬»¹¶Ô¹«Ë¾¾Óª¡¢Òµ¼¨¡¢ÖÎÀí²ãµÈ¿ÉÄܶԹɼ۲úÉú½Ï´óÓ°ÏìµÄÊÂÎñ½øÐл®¶¨£¬²¢ÐÂÔöÁË¡°Æ¸ÓûòÕß½âÆ¸Îª¹«Ë¾É󼯵ĹÜÕÊʦÊÂÎñËù¡¹ØâÒ»³Á´óÊÂÎñ£¬·´Ó³³ö¼à¹Ü²ã¶ÔÉÏÊй«Ë¾²ÆÕþÔì¼ÙÐÐΪµÄÇ×êǹØ×¢¡£[×¢2]¡°³Á´óÊÂÎñ¡±µÄÁìÓò½ç¶¨¼«Îª³ÁÒª£¬Ò»ÊÇÉæ¼°ÊÇ·ñ±ØÒªÐÅÏ¢Åû¶£¬½ø¶øÉæ¼°ÊÇ·ñ×é³ÉÐÅÅûÎ¥·¨£»¶þÊÇÉæ¼°ÊÇ·ñ¹¹ÊǺÚÄ»ÐÅÏ¢£¬½ø¶øÉæ¼°ÊÇ·ñ×é³ÉºÚÄ»ÂòÂô¡£Òò¶ø£¬ÐÅÅûʹÃüÈ˸õ±¶Ô¡°³Á´óÊÂÎñ¡±µÄ¾ßÌåÇé¾°¼ÓÒÔÀí½âÓë¹Ø×¢¡£
´Ë±í£¬ÐÅÅûйæÅú¸ÄÁËÉÏÊй«Ë¾³Á´óÊÂÎñÅû¶ʱµã¡£Ïà½ÏÓÚÔ¡¶ÐÅÅû·¨×Ó¡·µÚ31Ìõ½«¶¼à¸ß¡°ÖªÏ¤¸Ã³Á´óÊÂÎñ²úÉú²¢»ã±¨Ê±¡±×÷ΪÅû¶ʱµã£¬ÐÅÅûйæµÚ24Ìõ»®¶¨µ±¶¼à¸ß¡°ÖªÏ¤¸Ã³Á´óÊÂÎñ²úÉúʱ¡±£¬ÉÏÊй«Ë¾¼´´¥·¢Åû¶ʹÃü¡£Í¨¹ý¶Ô±È¿É·¢ÏÖ£¬ÉÏÊй«Ë¾Ò»Ê±»ã±¨µÄʱµã½øÒ»²½Ìáǰ£¬ÐÅÏ¢Åû¶µÄʵʱÐÔ½øÒ»²½¼ÓÇ¿¡£

Îå¡¢ÃÀÂúÐÅÏ¢Åû¶ÊÂÎñÖÎÀíÔì¶È
(Ò») Ç¿»¯ºÚÄ»ÐÅÏ¢ÖªÁµÈ˵ǼÇÖÎÀíÒªÇó
ÐÅÅûйæµÚ30Ìõ½øÒ»²½ÃÀÂúÁËÉÏÊй«Ë¾ÐÅÏ¢Åû¶ÊÂÎñÖÎÀíÔì¶È£¬ÐÂÔö¡°ºÚÄ»ÐÅÏ¢ÖªÁµÈ˵ǼÇÖÎÀíÔì¶È¡±¡£ÔÚ½üÆÚÖ¤¼à»á¡¢Ö¤¼à¾Ö¼°»¦ÉîÂòÂôËùµÄ¼à¹Ü°¸ÀýÖУ¬ÆµÈÔ³öÏÖÓйØÖ÷ÌåÒòºÚÄ»ÐÅÏ¢ÖªÁµÈ˵ǼÇÖÎÀí²»¹æ·¶¶ø±»²ÉÈ¡ÐÐÕþ¼à¹Ü´ëÊ©»ò×ÔÂɼà¹Ü´ëÊ©µÄÇé¾°£¬½¨ÒéÉÏÊй«Ë¾²Î¿¼½ñÄê2ÔÂÉúЧµÄ¡¶¹ØÓÚÉÏÊй«Ë¾ºÚÄ»ÐÅÏ¢ÖªÁµÈ˵ǼÇÖÎÀíÔì¶ÈµÄ»®¶¨¡·ÊµÊ±¸üС¢ÃÀÂúÓйØÔì¶È¡£

(¶þ) ¹æÔì¶¼à¸ß¶Ô±í°ä²¼ÐÅÏ¢ÐÐΪ
ÐÅÅûйæµÚ33ÌõÐÂÔöÁ˶ÔÓÚ¶¼à¸ß¶Ô±í°ä²¼ÐÅÏ¢ÐÐΪµÄ¹æÔ죬»®¶¨ÉÏÊй«Ë¾¸Ãµ±Ôì¶©¶¼à¸ß¶Ô±í°ä²¼ÐÅÏ¢µÄÐÐΪ¹æ·¶£¬Ã÷È··Ç¾¶Ê»áÊéÃæÊÚȨ²»µÃ¶Ô±í°ä²¼Î´Åû¶ÐÅÏ¢µÄÇé¾°¡£½üÄêÀ´£¬³£¼ûÉÏÊй«Ë¾¸ß¹Ü¶¯éü°ä²¼ÓйØÒµ¼¨Ö¸±êµÄ¡°ºÀÑÔ׳Ó»òÕßй©ÉÐδ¹«¿ªµÄ³ÁÒªÐÅÏ¢£¬ÐÅÅûйæÕë¶Ô¸ÃµÈ¾°Ïó½øÐÐÁËרÃŹæÔ죬Ìí²¹Á˹涨¿Õȱ¡£ÉÏÊй«Ë¾¸ß¹ÜÍùÍù¼ÈÊǹ«Ë¾Á캽Õߣ¬ÓÖÊÇÐÐҵר¼Ò£¬ÔÚ¹«¹²³¡Ëù°ä·¢×ÔÉí¼û½âδ¿Éºñ·Ç£¬µ«ÊÇÓÉÓÚÆäÉí·ÝÌØÊâÐÔ£¬Ðè½áºÏ°ä²¼ÐÅÏ¢µÄ¹¦·ò¡¢µØÖ·¡¢ÄÚÈݵȣ¬ÉóÉ÷Ϊ֮£¬²»³É¹ýÓÚËæÐÔ¡£

(Èý) Ç¿»¯Öнé»ú¹¹¡°¿´ÃÅÈË¡±Ö°Ôð
ÐÅÅûйæ¶ÔÓÚ֤ȯ·þÎñ»ú¹¹ÐÂÔöÁËÍ×ÉÆ±£Áô¿Í»§Î¯ÍÐÎļþ¡¢ÄÚ²¿ÖÎÀí¡¢ÒµÎñ¾ÓªµÈ¹¤×÷²Ý¸åµÄÒªÇ󣬲¢¶ÔÆäÐÂÔöÁ˹²Í¬Ö¤¼à»á¼à¹ÜµÄʹÃü¡£´Ë±í£¬ÔÚÖ´Òµ¹æ·¶·½Ã棬ÐÅÅûйæ¶ÔÓÚ¹ÜÕÊʦÊÂÎñËù¡¢×ʲúÆÀ¹À»ú¹¹ÐÂÔöÁËÖÊÁ¿½ÚÔìϵͳ¡¢¶ÀÁ¢ÐÔÖÎÀíºÍͶ×ÊÕß±£»¤»úÔì·½ÃæµÄÒªÇó¡£
×¢²áÔì²¼¾°Ï£¬¼à¹Ü²ãÂÅ´ÎÌá³öÒª¼ÓÇ¿Öнé»ú¹¹¡°¿´ÃÅÈË¡±µÄ˾·¨ÔðÈΡ£½ñÄêÒÔÀ´£¬Ò²ÂŴγöÏÖÖнé»ú¹¹ÒòÉÏÊй«Ë¾ÐÅÅûÎ¥·¨Î¥¹æ¶ø³Ðµ£Á¬´øÔðÈεÄÇé¾°¡£µäÐÍÈ翵ÃÀÒ©Òµ²ÆÕþÔì¼Ù°¸ÖУ¬¹ã¶«ÕýÖÐÖé½¹ÜÕÊʦÊÂÎñÒòÉó¼Æ»ã±¨Ðéα¼Í¼¡¢²Æ±¨É󼯴æÔÚȱµãµÈÔÒò±»·£5700Íò¡£[×¢3]Öнé»ú¹¹¡°¿´ÃÅÈË¡±ÔðÈÎÕý±»³ÖÐø¼ÓÇ¿£¬Öнé»ú¹¹Ó¦×ñÊØÐÅÅûйæÌá³öµÄºÏ¹æÒªÇó£¬ÔÚ±¾Ç®Êг¡Î¥·¨ÐÐΪ¡°ÁãÈÝÈÌ¡±µÄ¼à¹ÜÌ¬ÊÆÏÂÂÙΪ¡°·Å·çÕß¡±½«Ö§³ö¾Þ´ó¼ÛÖµ¡£

Áù¡¢Ç¿»¯ÐÅÏ¢Åû¶Υ¹æµÄ˾·¨ÔðÈÎ
(Ò») ¸üмà¹Ü´ëÊ©ÀàÐÍÓë´¦·£Æ¾¾Ý
¹ØÓÚ¼à¹Ü´ëÊ©ÀàÐÍ£¬ÐÅÅûйæµÚ52Ìõ±£ÁôÁËÔ¡¶ÐÅÅû·¨×Ó¡·ÖеÄÔðÁî¸üÕý¡¢¼à¹Ü·¢ÑÔ¡¢³ö¾ß¾¯Ê¾º¯ÈýÀà´ëÊ©£¬ÐÂÔöÁËÔðÁ¿ª×¢Ã÷¡¢ÔðÁÆÚ»ã±¨¡¢ÔðÁîÔÝÍ£»òÕßÖÕÖ¹²¢¹º³Á×é»î¶¯ÈýÀà´ëÊ©£¬²¢É¾³ýÁ˼ÇÈë³ÏÐŵµ°¸µÄ¼à¹Ü´ëÊ©¡£¹ØÓÚ´¦·£Æ¾¾Ý£¬ÐÅÅûйæµÚ54Ìõ½«ÐÅÅûÎ¥¹æµÄ´¦·£Æ¾¾ÝÓÉÔ¡¶Ö¤È¯·¨¡·µÚ193Ìõ¸üÐÂΪС¶Ö¤È¯·¨¡·µÚ197Ìõ£¬¼´ÐÅÅûÎ¥¹æ·£¿î½ð¶îÓÉÔÀ´µÄ60ÍòÔª¶¥¸ñ´¦·£ÉÏÉýÖÁ1000ÍòÔª¡£

(¶þ) Õë¶Ô¶¼à¸ß¼¯ÌåÒìÒéÉêÃ÷ÉèÖÃרÃÅ˾·¨ÔðÈÎ
ÐÅÅûйæµÚ58ÌõÕë¶Ô¶¼à¸ßÔÚÉóÒéʱÔ޳ɡ¢Åû¶ʱÓÖ²»±£ÕæµÄ¡°±äÁ³¡±Çé¾°ÐÂÉèÖÃÁËרÃŵÄ˾·¨ÔðÈΣ¬ÓйØÈËÔ±¿É±»´ÍÓëÖҸ沢´¦·£¿î£¬Çé½ÚÑϳÁµÄ£¬»¹¿ÉÄܱ»Êг¡½ûÈë¡£¶¼à¸ß¼¯ÌåÒìÒéÉêÃ÷µÄµäÐͰ¸ÀýιýÓÚ*STÕ×У¬*STÕ×а䲼µÄ2019ÄêÄ걨Ôâ¶¼à¸ß¼¯Ìå·ñ¶¨£¬ËùÓеͼà¸ß³ÉÔ±¾ù°ä·¢Á˲»±£ÕæÒìÒéÉêÃ÷£¬²¢Ç¿µ÷²»³Ðµ£ÈκÎÓ×ÎÒ»òÁ¬´øÔðÈΡ£½ñºóÔÚ´ËÖÖÇé¾°Ï£¬¶ÔÓÚ¡°±äÁ³¡±¶¼à¸ßµÄ´¦·£ÓÐÁËÃ÷ȷƾ¾Ý¡£

(Èý) Ç¿µ÷ÐÅÏ¢Åû¶ÐÌÊÂ×·Ôð
ÕýÈçÖ¤¼à»áÖ÷ϯÒ×»áÂúËùÑÔ£¬¡°±¾Ç®Êг¡·¸·¨ÐÐΪÕߣ¬Ò»ÅÂ×øÀΣ¬¶þű»¹«¹²Í¶×ÊÕßËßËÏË÷Å⡱£¬ÐÅÅûÎ¥¹æ³ýÁ˳е£ÐÐÕþÔðÈÎ±í£¬»¹½«Ãæ¶ÔÐÌÊÂÓëÃñÊÂÔðÈηçÏÕ¡£ÐÅÅûйæµÚ61Ìõ»®¶¨£º¡°Î¥·´±¾·¨×Ó£¬ÉæÏÓ·¸×ïµÄ£¬ÒÀ·¨ÒÆËÍ˾·¨»ú¹Ø²é¾¿ÐÌÊÂÔðÈΡ£¡±¡¶ÐÌ·¨½¨¸Ä°¸£¨Ê®Ò»£©¡·´ó·ùÌáÉý¡°Î¥¹æÅû¶¡¢²»Åû¶³ÁÒªÐÅÏ¢×µÄÐÌ·£Á¦¶È£¬ÐÌÆÚÉÏÏÞÓÉ3ÄêÌá¸ßÖÁ10Ä꣬·£½ðÊý¶îÓÉ2ÍòÔª-20ÍòÔªÅú¸ÄΪ¡°²¢´¦·£½ð¡±£¬È¡µÞ20ÍòÔªµÄÉÏÏÞ£¬²¢ÇÒÃ÷È·½«¿Ø¹É¹É¶«¡¢Êµ¿ØÈË×éÖ¯¡¢Ö§Ê¹Ö´ÐÐÐÅÅûÔì¼Ù£¬ÒÔ¼°¿Ø¹É¹É¶«¡¢Êµ¿ØÈËÒþÂ÷ÓйØÊÂÏîµ¼Ö¹«Ë¾Åû¶ÐéαÐÅÏ¢µÈÐÐΪÄÉÈëÐÌÂÉÀýÔì¡£
ÐÅÅûйæÖ´Ðкó£¬Ö¤¼à»á½«Áìµ¼»¦ÉîÂòÂôµØµãÒµÎñ¹æ¶¨²ãÃæ×öºÃ¼¾¶È»ã±¨Ôì¶ÈÆÌÅÅ¡£ÐÅÏ¢Åû¶¹æ¶¨ÏµÍ³·±ÎßÇÒ¾«×¨£¬ËùÉæÊ¹ÃüÖ÷Ìå¶à¶à£¬¼à¹Ü¶ÔÏóºÜ¿ÉÄÜÔÚÎÞÒâÖ®¼äÒÑ´¥Åö¼à¹ÜºìÏß¡£ÐÅÅûйæÒµÒÑÖ´ÐУ¬ÐÅÅû¹¤×÷Ãæ¶ÔµÄ¼à¹Ü¸ßÑ¹Ì¬ÊÆ²»ÈÝÓ×êÉÏÊй«Ë¾¼°¶¼à¸ßµµÓйØÖ÷Ìå¸Ãµ±¼±¾çÎüÊÕ¡¢ÊÊӦй涨£¬±ØÒªÊ±½èÖúרҵ»ú¹¹ÒÔÔ¤·À¸ß¶îÎ¥·¨Î¥¹æ³É±¾¡£ÔÚ±¾Ç®Êг¡½á¹¹ÐÔ¶¦ÐµÄÐÂÈü·ÉÏ£¬ÉÏÊй«Ë¾Î¨ÓÐÔúʵ×öºÃºÏ¹æ¹¤×÷·½ÄÜÐÐÎÈÖÂÔ¶¡£
Ô´´»Æ½¶« Ê© ÀÙ Õź£Ñô ¹úºÆÂÉʦÊÂÎñËù